业务办公室电话:0971-6108742
 0971-6305506
伟德victory1946
微信公众平台
热点聚焦
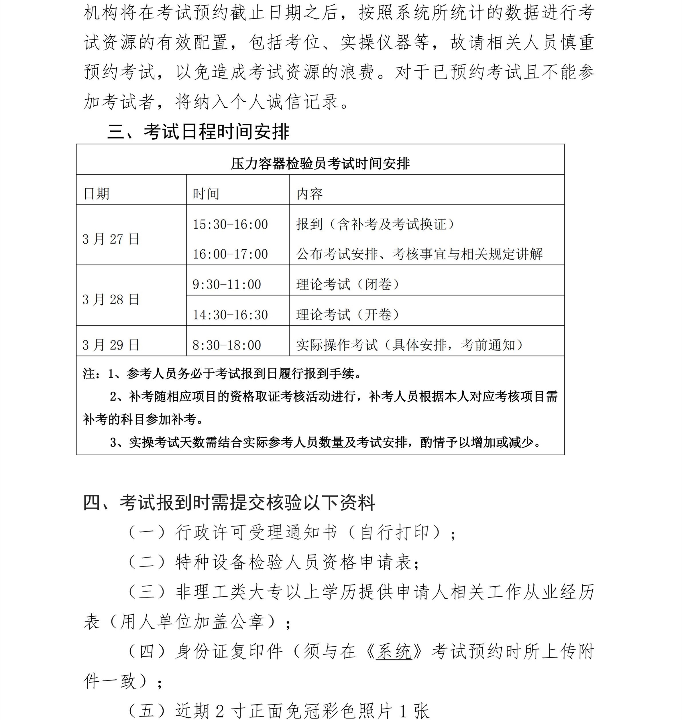
关于压力容器检验员取证考试( 含补考、换证)的通知
发布日期:2025-02-17 15:18:59              访问量:

第2号关于压力容器取证考试(含补考、换证)的通知_00.jpg 

第2号关于压力容器取证考试(含补考、换证)的通知_01.jpg

第2号关于压力容器取证考试(含补考、换证)的通知_02.jpg第2号关于压力容器取证考试(含补考、换证)的通知_03.jpg第2号关于压力容器取证考试(含补考、换证)的通知_04.jpg

上一条:关于2025年2月特种设备作业人员考试的通知

下一条:关于压力管道检验员取证考试( 含补考、换证)的通知

友情链接: 国家市场监督管理总局 中国特种设备检验协会 中国特种设备安全与节能促进会 中国特种设备检测研究院 省市场监督管理局 省特种设备检验检测院
Baidu
map