业务办公室电话:0971-6108742
 0971-6305506
伟德victory1946
微信公众平台
热点聚焦
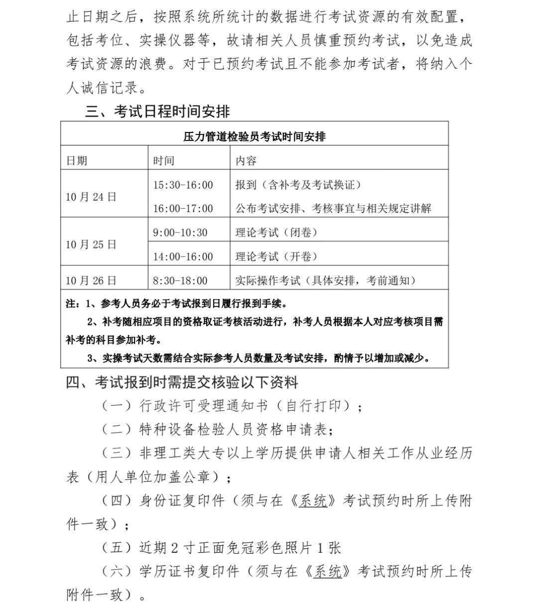
关于压力管道检验员取证考试(含补考、换证)的 通知
发布日期:2023-08-29 15:50:17              访问量:

71993b8248f1870ce6bf0f359786295.jpg 

4ba315862f874caca99b4e6328bf29d.jpg

a82397ede80115f235198744c1f8f9b.jpg

2763a4918d208790643485e4e310852.jpg

b443dc30ba032a4e7a16f403d3d2c24.jpg

上一条:关于9月特种设备作业人员考试的通知

下一条:关于10月特种设备作业人员考试的通知

友情链接: 国家市场监督管理总局 中国特种设备检验协会 中国特种设备安全与节能促进会 中国特种设备检测研究院 省市场监督管理局 省特种设备检验检测院
Baidu
map