业务办公室电话:0971-6108742
 0971-6305506
伟德victory1946
微信公众平台
热点聚焦
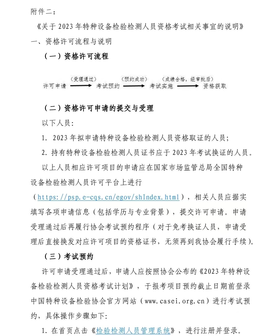
关于发布《2023 年青海省特种设备检验人员资格 考试计划》的通知
发布日期:2023-03-09 11:01:12              访问量:

c4eafd2793b7369d57533e71b0c64db.jpg 

66597443bea1e3b674346f2a88e5f35.jpg

b6239f0d6d9f4a940a72047cdb3265e.jpg

467018739a85adbda69e6d87c9b4437.jpg

63c16334d07ba346a05ea9766e4b64b.jpg

1f3461963c0e3164ee77d67fb1ba895.jpg

上一条:关于3月特种设备作业人员考试的通知

下一条:关于电梯检验员取证考试(含补考、换证)的通知

友情链接: 国家市场监督管理总局 中国特种设备检验协会 中国特种设备安全与节能促进会 中国特种设备检测研究院 省市场监督管理局 省特种设备检验检测院
Baidu
map