业务办公室电话:0971-6108742
 0971-6305506
伟德victory1946
微信公众平台
热点聚焦
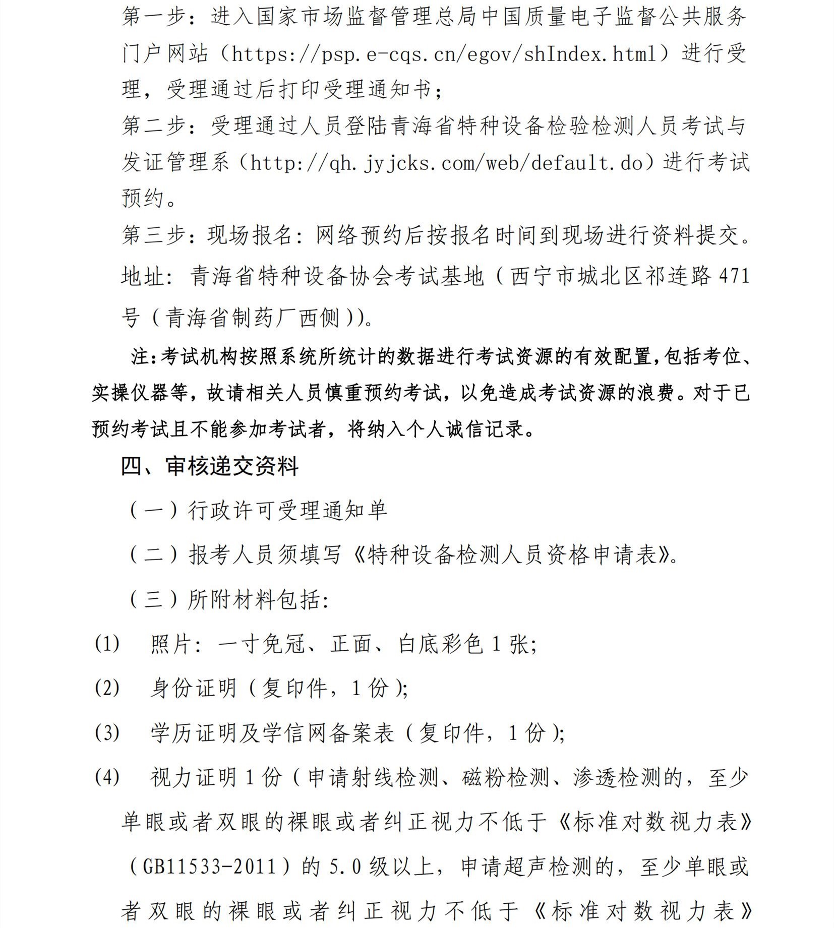
关于 2025年特种设备无损检测人员资格考试(含补考取证、考试换证)的通知
发布日期:2025-09-28 17:42:24              访问量:

第18号关于2025年特种设备无损检测资格考试(含补考)的通知_00.jpg第18号关于2025年特种设备无损检测资格考试(含补考)的通知_01.jpg第18号关于2025年特种设备无损检测资格考试(含补考)的通知_02.jpg第18号关于2025年特种设备无损检测资格考试(含补考)的通知_03.jpg 

上一条:关于2025 年10月28日至10月29日气瓶检验员取证考试(含补考、换证)的通知

下一条:返回列表

友情链接: 国家市场监督管理总局 中国特种设备检验协会 中国特种设备安全与节能促进会 中国特种设备检测研究院 省市场监督管理局 省特种设备检验检测院
Baidu
map