业务办公室电话:0971-6108742
 0971-6305506
伟德victory1946
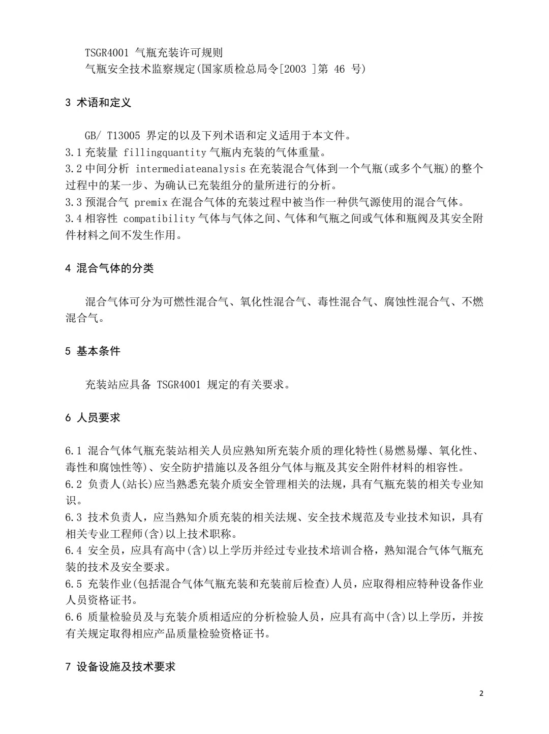
微信公众平台
热点聚焦
混合气体气瓶充装规定GB/ T34526 — 2017
发布日期:2022-09-19 15:52:06              访问量:

68024c4fd3f0350474561e5dd072097.jpg

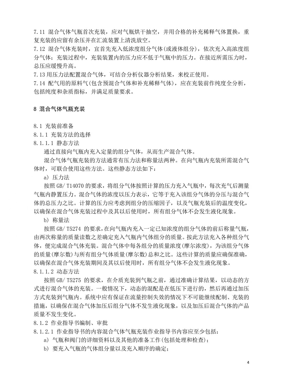
9fce9a483af7eeb7ddd707d75aa1345.jpg 

2472c9fb789a37db306867d46861cbe.jpg

fc870f25ba0fb21ae058744370df4ef.jpg

7881ce6c85bc0f2cc56f7c8efe59e7d.jpg

8267fa2946df82ac72146b75ba1b2cb.jpg

 

2fe2cf27ec88c508d0f29e2603664e6.jpg

215cdb34b31cfb3fa3a19e4f0faef4f.jpg

5fad8d0e03e04875e457a3185d820b2.jpg

2cfa4766bf1a635e1861c5abca6d820.jpg

f9ddd7eb935bd9645d8c5d0262afafc.jpg

上一条:特种设备作业人员考核规则 TSG Z6001-2019

下一条:特种设备使用管理规则TSG08-2017

友情链接: 国家市场监督管理总局 中国特种设备检验协会 中国特种设备安全与节能促进会 中国特种设备检测研究院 省市场监督管理局 省特种设备检验检测院
Baidu
map